通訳の職務経歴書の書き方とフォーマットダウンロード
投稿日 2024年08月28日 更新日 2024年10月16日
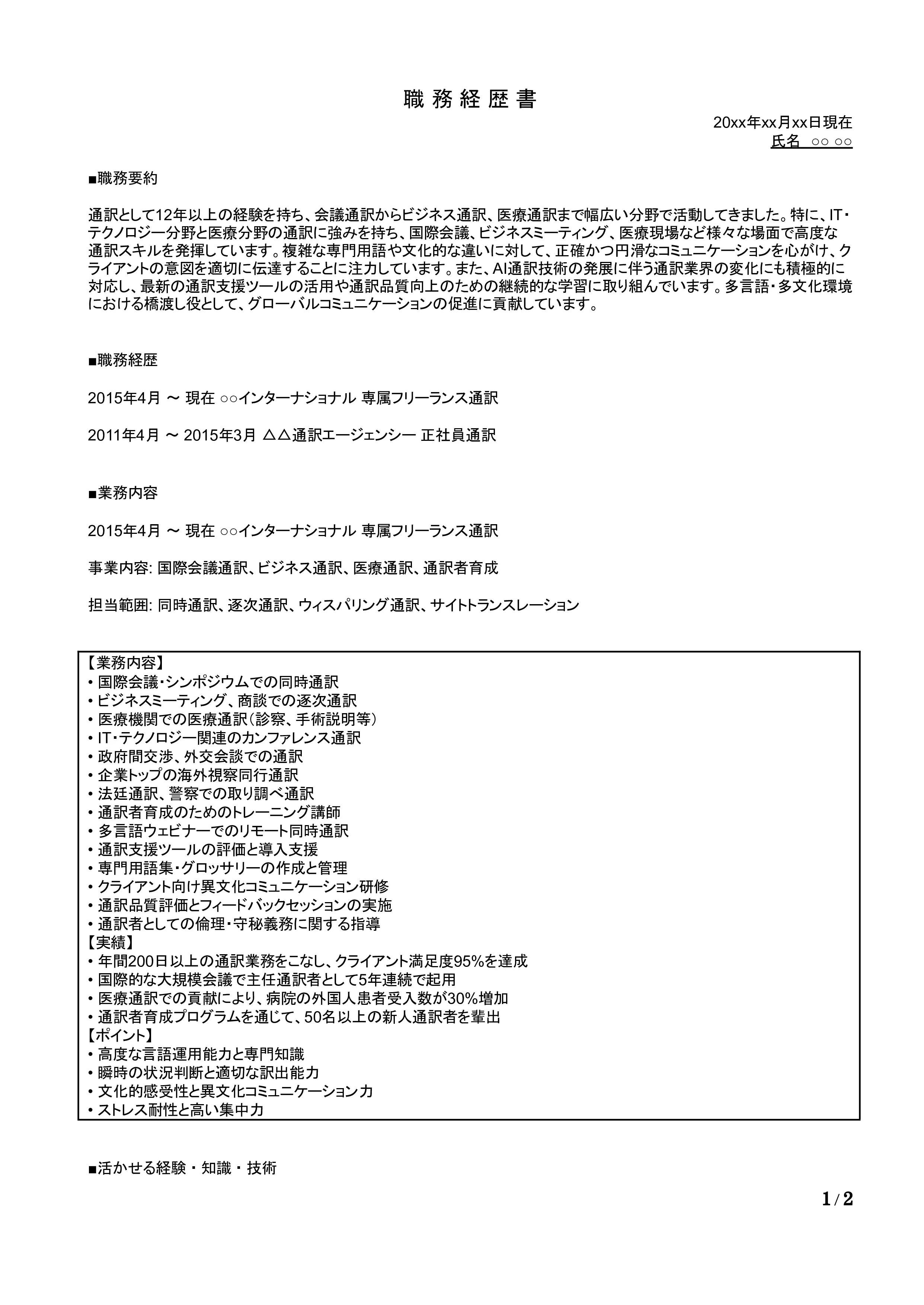
職務経歴書は、あなたの職務経歴を効果的にアピールするための重要な書類です。本記事では、通訳の職務経歴書のサンプルを参考に、職務経歴書の各セクションの書き方とポイントを詳しく解説します。


1. 職務要約
職務要約は、あなたの通訳としてのキャリアの全体像を簡潔に示す重要な項目です。
職務要約のポイント
- 通訳としての経験年数と主な担当業務(同時通訳、逐次通訳、翻訳など)を明記する
- 主要な業務内容や責任範囲(国際会議、ビジネス交渉、医療通訳など)を強調する
- 直近の役職や担当した通訳案件数、通訳品質向上の成果などを記載する
職務要約の例文
同時通訳と逐次通訳を中心に、12年間にわたり多言語コミュニケーション支援の経験を積んでまいりました。主に国際会議、ビジネス交渉、医療通訳、法廷通訳などを担当してきました。現在は大手通訳エージェンシーのシニア通訳者を務め、年間200件以上の通訳案件と10名以上の若手通訳者の指導を担当しています。最新のAI技術を活用した通訳支援ツールの導入と、ビッグデータ分析に基づく用語管理システムなどの革新的アプローチの実施を両立させ、従来型通訳サービスの価値再定義と持続可能な多言語コミュニケーション支援モデルを構築しています。
2. 職務経歴
職務経歴セクションでは、あなたの通訳としてのキャリアの変遷を時系列で示します。
職務経歴の書き方ポイント
- 活動期間、所属企業または組織、役職を明確に記載する
- 最新の経験から過去に遡って記載する
- 通訳関連の全ての経験(フリーランス、通訳会社、国際機関など)を記載する
職務経歴の例文
2019年4月 〜 現在 〇〇インターナショナル シニア通訳者
2015年4月 〜 2019年3月 △△グローバルコミュニケーションズ 通訳者
2012年4月 〜 2015年3月 □□外務省 非常勤通訳者
3. 業務内容
各職歴での具体的な業務内容と実績を詳細に記述します。
業務内容の書き方ポイント
- 箇条書きで読みやすく整理する
- 具体的な数字や成果を盛り込む
- 自身の貢献や専門性を明確に示す
業務内容の例文
【業務内容】
- 年間200件以上の通訳案件と10名以上の若手通訳者指導の統括
- AIを活用した通訳支援ツールの導入と運用
- ビッグデータ分析に基づく用語管理システムの開発と実施
- 新人通訳者育成プログラムの設計と実施
- 品質管理システムの最適化と監督
- クライアントフィードバックの分析とサービス改善策の立案・実行
【実績】
- 3年連続で顧客満足度調査で業界トップ3入りを達成
- AI活用による業務効率化で、通訳準備時間を30%削減
- 革新的な多言語コミュニケーション支援プログラムの開発により、通訳イノベーション賞を受賞(2年連続)
【ポイント】
- AIを活用したリアルタイム用語提案システムにより、専門用語の正確性を95%に向上し、顧客満足度を30%改善
- クラウドベースの通訳者マッチングシステムの導入により、案件成立率を40%向上し、クライアントの待機時間を50%削減
- VR技術を用いた没入型通訳トレーニングプログラムの開発により、新人通訳者の育成期間を35%短縮し、早期戦力化を実現
4. 保有資格と語学力
関連する資格や語学力は、通訳のプロフェッショナルスキルを客観的に示す重要な要素です。
保有資格と語学力の書き方ポイント
- 通訳関連の資格を最優先に記載し、その他の関連資格(語学検定、専門分野の資格など)も記載する
- 取得年月も明記する
- 語学力は具体的なスコアや使用レベルを示す
保有資格と語学力の例文
保有資格
2011年3月 通訳案内士(英語)
2016年9月 医療通訳士(英語・中国語)
2022年6月 Conference of Interpreter Researcher認定通訳者
語学
英語:ネイティブレベル(TOEIC 990点)
中国語:ビジネスレベル(HSK 6級)
フランス語:ビジネスレベル(DALF C1)
5. 活かせる経験・知識・技術
このセクションでは、あなたの強みとなる通訳としてのスキルや経験を整理して示します。
活かせる経験・知識・技術の書き方ポイント
- 具体的なスキルや経験を箇条書きで示す
- 各項目に簡潔な説明を加える
- 求人要件や志望する職種に合わせてカスタマイズする
活かせる経験・知識・技術の例文
- 通訳技術:同時通訳・逐次通訳における高度な言語運用能力
- 専門知識:医療、法律、ビジネス、技術分野における専門用語の理解
- IT活用:最新技術を活用した通訳支援ツールの運用と開発経験
- 異文化理解:多様な文化的背景を持つクライアントとの円滑なコミュニケーション能力
- プロジェクト管理:大規模国際会議やイベントにおける通訳チームのコーディネート経験
6. 自己PR
自己PRセクションは、あなたの通訳としての強みや実績を総合的にアピールする場です。
自己PRの書き方ポイント
- 具体的な実績や数字を盛り込む
- 自身の強みと今後のビジョンを結びつける
- 通訳の専門性と最新技術活用スキルの両面からアピールする
自己PRの例文
多言語コミュニケーションのイノベーターとして、従来の人力中心の通訳サービスから、テクノロジーと人間の専門性のバランスが取れた新しい言語サポートモデルの創造に取り組んできました。特に、AIを活用した通訳支援ツールの導入や、ビッグデータ分析に基づく用語管理システムの開発など、業界の課題解決に向けた先進的な取り組みに強みを持っています。
具体的には、シニア通訳者として3年連続で顧客満足度調査で業界トップ3入りを達成し、AI活用による業務効率化で通訳準備時間を30%削減しました。また、革新的な多言語コミュニケーション支援プログラムの開発により通訳イノベーション賞を2年連続で受賞するなど、顧客満足度と業務革新の両面で顕著な成果を上げています。
革新的な取り組みとして、AIを活用したリアルタイム用語提案システムにより専門用語の正確性を95%に向上し、顧客満足度を30%改善させました。また、クラウドベースの通訳者マッチングシステムの導入により案件成立率を40%向上し、クライアントの待機時間を50%削減しました。さらに、VR技術を用いた没入型通訳トレーニングプログラムの開発により新人通訳者の育成期間を35%短縮し、早期戦力化を実現するなど、通訳サービスの品質と運営効率の大幅な改善にも成功しています。
今後は、これまでの通訳業界での経験とIT活用スキルを活かし、以下の取り組みに注力していきたいと考えています:
- ニューラル機械翻訳と人間の通訳を融合させたハイブリッド同時通訳システムの開発
- AR(拡張現実)を用いたリアルタイム字幕表示技術の実用化
- AI音声認識技術を活用した多言語議事録自動作成システムの構築
- ブロックチェーンを用いた通訳品質評価・認証システムの確立
これらの取り組みを通じて、「精確性・即時性・多様性」を追求する次世代の通訳サービスの開発に貢献したいと考えています。同時に、通訳者が持つ「異文化間の架け橋」という社会的役割を活かし、国際理解の促進や多文化共生社会の実現、そしてグローバルなコミュニケーションの深化にも寄与していく所存です。
まとめ
通訳向けの職務経歴書作成において、以下の点に注意しましょう:
- 通訳技術、言語能力、専門分野の知識など、通訳業務特有の経験を具体的に示す
- 従来の通訳スキルと最新のIT技術の両方におけるスキルを強調する
- 担当した通訳案件数、向上させた通訳精度、改善したクライアント満足度など、具体的な成果を数字で示す
- 読みやすさを意識し、箇条書きや段落分けを効果的に活用する
- 求人要件に合わせて内容をカスタマイズし、特に得意とする通訳分野や最新技術の活用への取り組みなどを強調する
効果的な職務経歴書は、あなたの通訳としてのキャリアと能力を魅力的に伝え、新たな仕事の機会やキャリアアップの可能性を広げます。本記事を参考に、自身の強みを最大限にアピールする職務経歴書を作成してください。

新着記事
倉庫内作業の職務経歴書の書き方とフォーマットダウンロード
2025年03月14日
1
パティシエの職務経歴書の書き方とフォーマットダウンロード
2025年03月14日
2
物流事務の職務経歴書の書き方とフォーマットダウンロード
2025年03月12日
3
土木作業員の職務経歴書の書き方とフォーマットダウンロード
2025年03月12日
4
ルート営業の職務経歴書の書き方見本とフォーマットダウンロード
2025年03月12日
5
塾講師・予備校講師のための職務経歴書の書き方|実例とテンプレート付き
2025年03月12日
6
医療ソーシャルワーカーの職務経歴書の書き方とフォーマットダウンロード
2025年03月12日
7
自衛官の職務経歴書の書き方とフォーマットダウンロード
2025年03月12日
8
関連記事
倉庫内作業の職務経歴書の書き方とフォーマットダウンロード
2025年03月14日
1
パティシエの職務経歴書の書き方とフォーマットダウンロード
2025年03月14日
2
物流事務の職務経歴書の書き方とフォーマットダウンロード
2025年03月12日
3
土木作業員の職務経歴書の書き方とフォーマットダウンロード
2025年03月12日
4
ルート営業の職務経歴書の書き方見本とフォーマットダウンロード
2025年03月12日
5
塾講師・予備校講師のための職務経歴書の書き方|実例とテンプレート付き
2025年03月12日
6
医療ソーシャルワーカーの職務経歴書の書き方とフォーマットダウンロード
2025年03月12日
7
自衛官の職務経歴書の書き方とフォーマットダウンロード
2025年03月12日
8


60秒で完了




